Fecha actual Dom Oct 13, 2013 5:51 am

Todos los horarios son UTC - 3 horas



Reglas del Foro


Todos los comentarios y opiniones expresadas por los usuarios en los foros son de exclusiva responsabilidad de sus autores. Tecnicosaurios.com no acepta ningún tipo de responsabilidad por los comentarios de los usuarios en los foros que son de índole pública, ni por las consecuencias de utilizar la información recogida en los mismos. Está absolutamente prohibido por Reglamento General de Tecnicosaurios.com, la publicación de contenidos protegidos por las leyes de copyright sin mediar la autorización de los dueños de dicha propiedad intelectual.
Copyright 2008-2009 Todos los derechos reservados-
Tecnicosaurios.com es una marca registrada de Tres Provincias SH



Nuevo topic Este topic está bloqueado, no puedes editar posts o enviar nuevas respuestas  [ 23 posts ] 
Autor Mensaje
NotaPosteado: Sab Nov 22, 2008 4:37 pm 
Desconectado
Admin Tecnicosaurios
Admin Tecnicosaurios
Avatarde Usuario

Registrado: Lun Oct 06, 2008 12:25 pm
Posts: 2189
Ubicación: ciudad las talitas
Ubicacion: Tucumàn - Argentina
Level: 38
HP: 478 / 4353
478 / 4353
MP: 2078 / 2078
2078 / 2078
EXP: 2189 / 2301
2189 / 2301
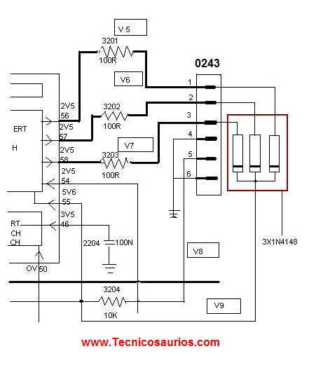
Tal como se engaña al circuito de IK (corriente de cátodo) en equipos Sony es posible llevarlo a cabo en tv Philips.
En esta oportunidad tomamos como ejemplo un tv Philips 29PT4631 y el método consiste en unir los cátodos del TRC con tres diodos 1N4148.
Reformado, con el screen al mínimo el tv no pierde el alta y se apaga.
Elevando el screen al máximo, el tv conserva el alta y funciona.
Extrayendo el componente de salida vertical, el tv se apaga y con solo bajar el nivel de screen, queda encendido con el trazo de la línea horizontal.
El esquema demuestra la instalación. A ver muchachos a ponerlo en practica y comentar porque esto me lo pasaron.
El numero de la ficha a donde están dibujados los diodos es 0243, cuando hice el dibujo me olvidé de ponerlo.


Imagen


exc.gif

_________________


Si paso y no dejo huella...! para qué paso !


Arriba
 Perfil Enviar mensaje privado  
 
NotaPosteado: Mar Dic 09, 2008 8:20 am 
Desconectado
Usuario Habitual
Usuario Habitual

Registrado: Mie Oct 08, 2008 9:19 am
Posts: 12
Level: 2
HP: 0 / 30
0 / 30
MP: 14 / 14
14 / 14
EXP: 12 / 18
12 / 18
Hola Paco, soy OMAR de enorte, te comento que tenía un tv Philips que se apagaba apenas lo encendías porque tiene el tubo mejicano el cual provoca la falla que se apague el tv. Así que probé la reforma para engañar el circuito IK y te comento que el problema se soluciona y el aparato comienza a funcionar normal.
La reforma con los diodos soluciona el problema. Gracias por la información.


Arriba
 Perfil Enviar mensaje privado  
 
NotaPosteado: Mar Mar 17, 2009 10:42 pm 
Desconectado
Usuario Avanzado
Usuario Avanzado
Avatarde Usuario

Registrado: Vie Feb 20, 2009 5:41 pm
Posts: 174
Ubicación: Paraná Argentina
Ubicacion: Paraná
Level: 12
HP: 3 / 319
3 / 319
MP: 152 / 152
152 / 152
EXP: 174 / 194
174 / 194
Hola que tal Paco Urbano estoy empezando a reparar tvs hace tiempo leyendo en la pagina encontré este post ¿me describirías cuales son los síntomas que causan la falla para yo poder saber y aplicar el engaño? Saludos Ivan.


Arriba
 Perfil Enviar mensaje privado  
 
NotaPosteado: Mie Abr 01, 2009 1:05 am 
Desconectado
Usuario Avanzado
Usuario Avanzado

Registrado: Vie Mar 27, 2009 1:13 am
Posts: 173
Ubicacion: San Javier Argentina
Level: 12
HP: 3 / 319
3 / 319
MP: 152 / 152
152 / 152
EXP: 173 / 194
173 / 194
Hola a todos, me integre hace poco al foro y justo encontré la conexión de diodos para engañar el circuito IK en tv Philips, hace unos días me llego uno con el problema que se corta a los pocos segundos que se enciende, tiene el famoso tubo mexicano.
Pruebo y aviso! Gracias por el dato.- ;)


Arriba
 Perfil Enviar mensaje privado  
 
NotaPosteado: Jue May 21, 2009 8:28 am 
Desconectado
Mod Tecnicosaurios
Mod Tecnicosaurios
Avatarde Usuario

Registrado: Mie Dic 31, 2008 12:04 am
Posts: 701
Ubicación: Resistencia-Chaco
Ubicacion: Resistencia-Chaco-Argentina
Level: 24
HP: 54 / 1353
54 / 1353
MP: 646 / 646
646 / 646
EXP: 701 / 766
701 / 766
Hola Paco, ayer repare un Philips 21PT538A/77R que lleva el TDA9580H/N1 y con el Tubo Rayos Catódicos de origen Chino, que presentaba la falla de apagarse a los segundos de encenderse, realice la reforma recomendada y la misma solucionó el problema, comenzando a trabajar normalmente el TV.
También deseo aclarar que regulando el Screen se solucionaba el problema, pero con el inconveniente de verse las imágenes muy claras y en algunos cuadros se notaban las líneas de retrasado, cosa que no sucede al efectuarse la reforma.
Por lo antedicho, conviene realizar la reforma recomendada ya que no presenta ningún inconveniente al ser utilizada.
Un abrazo.

_________________


Arriba
 Perfil Enviar mensaje privado  
 
NotaPosteado: Mar Nov 17, 2009 12:06 pm 
Desconectado
Nuevo Usuario
Nuevo Usuario

Registrado: Dom Nov 08, 2009 7:08 pm
Posts: 6
Ubicacion: Sinaloa Mexico
Level: 1
HP: 0 / 18
0 / 18
MP: 8 / 8
8 / 8
EXP: 6 / 10
6 / 10
Hola Paco Urbano recién me registre en tecnicosaurios.com y navegando por los foros encontré este tema, y resulta que tengo un Philips 19E800 7584 con el cual ya tengo rato, pues cuando doy a encender, solo se oye el click del relé seguido de otro click y el LED da un encendido largo y luego tres cortos (¿que indica ese código?)
Y también te pregunto, ¿a este modelo de chasis también se le puede aplicar el engaño al circuito IK? Esto porque tengo el diagrama del tv que tengo en reparación y comparándolo con el el que tu pones como ejemplo lo veo diferente, si es aplicable el engaño, ¿serias tan amable de señalarme, de que pines a que pines debo conectarlo? te agradezco de antemano. Saludos, nicon


Arriba
 Perfil Enviar mensaje privado  
 
NotaPosteado: Vie Nov 20, 2009 6:17 pm 
Desconectado
Usuario Calificado
Usuario Calificado
Avatarde Usuario

Registrado: Vie Nov 20, 2009 3:26 pm
Posts: 378
Ubicación: Guatemala , Guatemala
Ubicacion: guatemala
Level: 18
HP: 14 / 711
14 / 711
MP: 339 / 339
339 / 339
EXP: 378 / 417
378 / 417
Lo estaremos poniendo en practica y luego comentaremos.


Arriba
 Perfil Enviar mensaje privado  
 
NotaPosteado: Dom May 16, 2010 3:10 pm 
Desconectado
Usuario Habitual
Usuario Habitual
Avatarde Usuario

Registrado: Vie Abr 16, 2010 12:46 pm
Posts: 16
Ubicación: Ecatepec
Ubicacion: mexico
Level: 2
HP: 0 / 30
0 / 30
MP: 14 / 14
14 / 14
EXP: 16 / 18
16 / 18
Buen aporte lo he probado en algunos tvs Philips pero noto una pequeña falta en la calidad de la imagen final claro no al nivel de los tvs Sony se marca, se nota mas.


Arriba
 Perfil Enviar mensaje privado  
 
NotaPosteado: Vie Jun 11, 2010 10:33 pm 
Desconectado
Usuario Avanzado
Usuario Avanzado
Avatarde Usuario

Registrado: Lun Jun 01, 2009 4:36 pm
Posts: 90
Ubicación: Santa Rosa - La Pampa -
Ubicacion: Argentina
Level: 8
HP: 0 / 159
0 / 159
MP: 76 / 76
76 / 76
EXP: 90 / 100
90 / 100
Hola gente, esta vez es simplemente para acercarles una foto que le saque a este Philips (disculpen la fecha, me quedo cargada en la maquina) luego de hacerle esta reforma, no los voy a aburrir con la descripción de la falla que este hacia ya que hay muchísimos posts que hablan sobre el tema, simplemente decirles que use tres diodos 1N4148, los cuales fueron colocados desde su ánodo sobre los resistores 3619, 3620 y 3621 de 100Ω cada uno, luego uní sus cátodos y los soldé sobre el resistor 3624 de 10K, a partir de esta reforma el tv ya no se apago, de todas formas si alguien me quiere preguntar algo, aquí estoy.
Saludos y como dice la frase... una imagen vale mas que mil ....


_________________
No pretendamos que las cosas cambien, si siempre hacemos lo mismo......


Arriba
 Perfil Enviar mensaje privado  
 
NotaPosteado: Sab Jun 12, 2010 4:02 pm 
Desconectado
Admin Tecnicosaurios
Admin Tecnicosaurios
Avatarde Usuario

Registrado: Sab Oct 04, 2008 3:56 pm
Posts: 11154
Ubicación: "Mirando" TV
Ubicacion: Santa Fe, Argentina
Level: 67
HP: 14458 / 24098
14458 / 24098
MP: 7692 / 11506
7692 / 11506
EXP: 11154 / 11522
11154 / 11522
Buena fotografía, se ve bien el procedimiento a realizar.
Gracias por tu aporte.

Saludos.

_________________
Imagen


Arriba
 Perfil Enviar mensaje privado  
 
NotaPosteado: Sab Sep 11, 2010 8:57 pm 
Desconectado
Usuario Calificado
Usuario Calificado

Registrado: Mie Dic 09, 2009 4:10 pm
Posts: 342
Ubicacion: Vinto-Bolivia
Level: 17
HP: 12 / 630
12 / 630
MP: 301 / 301
301 / 301
EXP: 342 / 372
342 / 372
Realice con muchas peripecias, este engaño de IK para tv Philips, ojala en ese tiempo hubiera visto esta imagen :mrgreen: , felicidades esta muy buena la imagen, gracias gracias.gif gracias.gif


Arriba
 Perfil Enviar mensaje privado  
 
NotaPosteado: Sab Oct 16, 2010 1:55 pm 
Desconectado
Nuevo Usuario
Nuevo Usuario

Registrado: Sab Oct 16, 2010 1:38 pm
Posts: 1
Ubicacion: salta
Level: 1
HP: 0 / 18
0 / 18
MP: 8 / 8
8 / 8
EXP: 1 / 10
1 / 10
Hola a todos yo realice este procedimiento en un Philips 25PT5536/E y funciono de maravilla, subo una foto.
Muchas gracias a todos.



Arriba
 Perfil Enviar mensaje privado  
 
NotaPosteado: Vie Abr 15, 2011 7:16 pm 
Desconectado
Usuario Avanzado
Usuario Avanzado

Registrado: Vie Abr 15, 2011 7:08 pm
Posts: 115
Ubicacion: chile
Level: 9
HP: 1 / 193
1 / 193
MP: 92 / 92
92 / 92
EXP: 115 / 120
115 / 120
Hola colegas soy nuevo en el foro mi consulta es la siguiente, con respecto al circuito IK hay algo que parece no he hecho bien tengo un tv Philips modelo 14PT3005/44, la imagen y el audio están muy bien pero después de 5 segundos se apaga.
Hice el circuito IK conecte los ánodos de los diodos mencionados en el pin 51, 52, 53 y los cátodos unidos en el pin 50 de este chasis pero el tv se apaga igual.
¿Hay algo mas que debo hacer?, ¿aquí hablan del vertical? espero su respuesta y si a este modelo es posible realizar este engaño chasis L03 2LL AA. Desde ya muchas gracias por su gesto y que Dios los bendiga.


Arriba
 Perfil Enviar mensaje privado  
 
NotaPosteado: Mar May 03, 2011 8:38 am 
Desconectado
Usuario Avanzado
Usuario Avanzado

Registrado: Lun Oct 25, 2010 5:13 pm
Posts: 51
Ubicación: San Salvador de Jujuy
Ubicacion: San Salvador de Jujuy
Level: 5
HP: 0 / 81
0 / 81
MP: 38 / 38
38 / 38
EXP: 51 / 51
51 / 51
Hola paco muy bueno tu aporte a me cayo un tv Philips de 29" que se apagaba y era porque llevaba TCR Mexicano, probé con la reforma que mostrás y pude solucionar el problema gracias por compartir esta valiosa información muy útil te mando un abrazo desde Jujuy, Argentina, Sancho.


Arriba
 Perfil Enviar mensaje privado  
 
NotaPosteado: Dom Jun 05, 2011 9:28 pm 
Desconectado
Nuevo Usuario
Nuevo Usuario

Registrado: Sab Abr 17, 2010 1:36 pm
Posts: 6
Ubicacion: argentina
Level: 1
HP: 0 / 18
0 / 18
MP: 8 / 8
8 / 8
EXP: 6 / 10
6 / 10
Hola, quisiera saber si este método se le puede aplicar a un Philips modelo 29PT5645/77, este televisor tiene fallas en el TRC y en el modo servicio me indica error 11, los síntomas son visible ya que la pantalla tiene muy poca luminosidad ni regulándolo queda bien, también los colores están un poco alterados he variado el screen y a veces quede encendido pero luego de apagarlo y volverlo a encender sigue con la falla.
Espero sus noticias muchas gracias
Saludos.

NOTA: no poseo diagrama uso uno parecido.


Arriba
 Perfil Enviar mensaje privado  
 
NotaPosteado: Jue Jun 23, 2011 12:46 am 
Desconectado
Usuario Habitual
Usuario Habitual

Registrado: Mie Jun 22, 2011 1:51 pm
Posts: 20
Ubicacion: mar del plata-argentina
Level: 3
HP: 0 / 44
0 / 44
MP: 21 / 21
21 / 21
EXP: 20 / 27
20 / 27
Muchas gracias por el aporte paco, trabajo en el servicio oficial Philips de Mar del Plata, y hemos reparado varios tv con fallas en el tubo que estaban abandonados con el tubo defectuoso.


Arriba
 Perfil Enviar mensaje privado  
 
NotaPosteado: Lun Jul 11, 2011 3:11 am 
Desconectado
Nuevo Usuario
Nuevo Usuario
Avatarde Usuario

Registrado: Lun Abr 19, 2010 11:31 pm
Posts: 8
Ubicacion: Santa Cruz, Argentina
Level: 1
HP: 0 / 18
0 / 18
MP: 8 / 8
8 / 8
EXP: 8 / 10
8 / 10
Hola muy bueno este truco para reparar los complicados Philips, ahora una consulta se podrá aplicar este método en un tv 29PT9457/77 chasis L07.1, si alguien ya lo probo que me de una manita, desde ya muchas gracias.

_________________
Tecnico en Reposo


Arriba
 Perfil Enviar mensaje privado  
 
NotaPosteado: Dom Sep 04, 2011 11:50 pm 
Desconectado
Nuevo Usuario
Nuevo Usuario

Registrado: Jue Jun 24, 2010 9:02 pm
Posts: 1
Ubicacion: Argentina
Level: 1
HP: 0 / 18
0 / 18
MP: 8 / 8
8 / 8
EXP: 1 / 10
1 / 10
Hola. Yo me incorporo al tema. Esta vez con un Philips 29PT5642/77. Todos los componentes aparentan estar bien, no obstante al encender el TV a los breves segundos se apaga haciendo la secuencia 3-2-11 titileos de LED.
Leyendo este foro respecto a sortear la protección (que resulta ser una solución engañosa, pero solución al fin), le pediría a alguno con mucha experiencia, si me puede indicar esos 3 diodos 1N4148 en que parte del circuito del 29PT5642/77 debería soldarlos, ya que estuve analizando y no logro precisamente posicionarme dentro del plano con este tipo de solución, a donde deberían ir.
El que pueda ayudarme le estaré agradecido y publicaría los resultados.
Saludos.


Arriba
 Perfil Enviar mensaje privado  
 
NotaPosteado: Mie Sep 28, 2011 7:13 pm 
Desconectado
Nuevo Usuario
Nuevo Usuario

Registrado: Lun Mar 14, 2011 6:30 pm
Posts: 4
Ubicacion: argentina
Level: 1
HP: 0 / 18
0 / 18
MP: 8 / 8
8 / 8
EXP: 4 / 10
4 / 10
Hola colegas les cuento hice la reforma y funciona correctamente lo único quedo un poco blanco aún regulando el screen.
Muchas gracias por el dato, gracias.


Arriba
 Perfil Enviar mensaje privado  
 
NotaPosteado: Jue Sep 29, 2011 8:35 am 
Desconectado
Usuario Habitual
Usuario Habitual

Registrado: Lun Nov 23, 2009 5:09 pm
Posts: 11
Ubicacion: Anaco-Venezuela
Level: 2
HP: 0 / 30
0 / 30
MP: 14 / 14
14 / 14
EXP: 11 / 18
11 / 18
He de agradecer a todos y particularmente a paco por este post. Siempre lo había aplicado a Sony, pero en Philips no me había funcionado porque lo estaba haciendo mal. Gracias a esta información ya pude solucionar el primero.


Arriba
 Perfil Enviar mensaje privado  
 
NotaPosteado: Sab Oct 29, 2011 1:20 pm 
Desconectado
Usuario Habitual
Usuario Habitual

Registrado: Jue Nov 13, 2008 10:16 pm
Posts: 38
Ubicación: guanajuato mexico.
Ubicacion: guanajuato mexico.
Level: 4
HP: 0 / 61
0 / 61
MP: 29 / 29
29 / 29
EXP: 38 / 38
38 / 38
Gracias paco urbano por tu gran aporte ya que estos tv Philips presentan con mucha frecuencia este tipo de falla y espero aplicarlo pronto.


Arriba
 Perfil Enviar mensaje privado  
 
NotaPosteado: Dom Oct 30, 2011 1:52 am 
Desconectado
Usuario Super
Usuario Super

Registrado: Sab Abr 09, 2011 8:04 pm
Posts: 643
Ubicacion: jujuy
Level: 23
HP: 85 / 1225
85 / 1225
MP: 585 / 585
585 / 585
EXP: 643 / 698
643 / 698
Hola Paco como estas, gracias por este valioso aporte; con esta reforma pude recuperar varios Philips abandonados con TRC mexicano.


Arriba
 Perfil Enviar mensaje privado  
 
NotaPosteado: Dom Ene 29, 2012 2:01 pm 
Desconectado
Usuario Calificado
Usuario Calificado

Registrado: Mar Jul 26, 2011 9:28 pm
Posts: 220
Ubicacion: Paraguay
Level: 13
HP: 7 / 370
7 / 370
MP: 176 / 176
176 / 176
EXP: 220 / 224
220 / 224
Muchas gracias amigos, esta falla es muy frecuente en los televisores Philips así que mañana la pongo en practica con uno de 14" que tengo en el taller,
luego comento si me dio resultado.


exc.gif


Arriba
 Perfil Enviar mensaje privado  
 
Mostrar posts previos:  Ordenar por  
Nuevo topic Este topic está bloqueado, no puedes editar posts o enviar nuevas respuestas  [ 23 posts ] 


Todos los horarios son UTC - 3 horas


¿Quién está conectado...?

Usuarios navegando este Foro: No hay usuarios registrados visitando el Foro y 0 invitados


No puedes abrir nuevos topics en este Foro
No puedes responder a topics en este Foro
No puedes editar tus posts en este Foro
No puedes borrar tus posts en este Foro
No puedes enviar adjuntos en este Foro

Buscar:
Saltar a:  

Web Button Image by Free-Web-Buttons.com v2.0 Powered by phpBB® Forum Software © phpBB Group
Traducción al español ( es_AR ) por LarveandoTeam