Tu última visita fué: Dom Jun 07, 2015 8:55 am Fecha actual Dom Jun 07, 2015 8:55 am

Todos los horarios son UTC





 [ 145 posts ]  Ir a página 1, 2, 3, 4, 5  Siguiente
Autor Mensaje
NotaPosteado: Sab Abr 18, 2015 11:56 pm 
Desconectado
Usuario Avanzado
Usuario Avanzado

Registrado: Mar May 11, 2010 9:34 pm
Posts: 117
Ubicación: Tafí Viejo
Ubicacion: Tucumán
Level: 9
HP: 0 / 193
0 / 193
MP: 92 / 92
92 / 92
EXP: 117 / 120
117 / 120
Hola Amigos. Se quemó (por el olor que salia de adentro) la Potencia de Audio y al abrirla me encuentro con que se carbonizó el IC cuya descripción que apenas pude ver decía así: 65C E4 TL 494C o algo como tl494c DBE 4.
Es todo lo que logré definir con una lupa.
Mi pregunta es: ¿Qué integrado es realmente y si con sólo reemplazarlo junto con el zócalo bastará para que todo vuelva a la normalidad? ¿O debo revisar otra cosa?
¿Cómo sabré que todo está bien luego de reemplazar el integrado? Pregunto esto último como para no correr el riesgo de volver a dañar el integrado. Gracias.



Arriba
  
 
NotaPosteado: Dom Abr 19, 2015 1:41 am 
Desconectado
Mod global Tecnicosaurios
Mod global Tecnicosaurios
Avatarde Usuario

Registrado: Mar Jun 15, 2010 7:03 pm
Posts: 6820
Ubicacion: Huinca Renancó-Cba-Argentina
Level: 57
HP: 5297 / 14317
5297 / 14317
MP: 6836 / 6836
6836 / 6836
EXP: 6820 / 7055
6820 / 7055
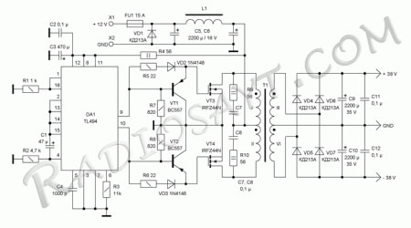
El TL494 es un PWM de doble vía desarrollado básicamente para el uso en fuentes de alimentación tipo switching o inversoras.
Lo más apropiado es que anotes que marca y modelo es y datos de potencia, tipo de alimentación, si es para 12V o 220V etc.
No creo que sea suficiente con solo cambiar el integrado, pues debe haber alguna razón para que se carbonice de tal manera, pero es necesario más datos del equipo para saber que función exacta tiene ese componente.


Arriba
  
 
NotaPosteado: Dom Abr 19, 2015 5:46 am 
Desconectado
Usuario Avanzado
Usuario Avanzado

Registrado: Dom Jun 01, 2014 2:20 am
Posts: 82
Ubicacion: Chaco
Level: 8
HP: 3 / 159
3 / 159
MP: 76 / 76
76 / 76
EXP: 82 / 100
82 / 100
Hola, por lo que deduzco mirando las imágenes esa es una potencia casera, el circuito es el clásico RCA, plaqueta Aries A3521 que sería este. El TL494 como dijo Radar es un PWM de doble vía desarrollado básicamente para el uso en fuentes de alimentación tipo switching. ¿Y qué función cumple en la potencia?, eleva la tensión, esa potencia es de Audiocar 12 voltios a la cual le agregaron un transformador de dicroicas 220-12V.
El circuito del TL494 sería aproximadamente este.
Puedo estar equivocado ya que las conclusiones que hago son mirando las fotos que subió.
Saludos.


Arriba
  
 
NotaPosteado: Dom Abr 19, 2015 7:38 pm 
Desconectado
Usuario Avanzado
Usuario Avanzado

Registrado: Mar May 11, 2010 9:34 pm
Posts: 117
Ubicación: Tafí Viejo
Ubicacion: Tucumán
Level: 9
HP: 0 / 193
0 / 193
MP: 92 / 92
92 / 92
EXP: 117 / 120
117 / 120
"radar"
Dime qué necesitas que me fije de todo este circuito así me fijo y te lo digo. Yo sólo quiero reemplazar lo que me digan que debo reemplazar y que quede bien. Muy mucho no entiendo pero si me explican el paso a paso lo hago sin problemas. Gracias.


Arriba
  
 
NotaPosteado: Lun Abr 20, 2015 12:19 pm 
Desconectado
Usuario Avanzado
Usuario Avanzado

Registrado: Mar May 11, 2010 9:34 pm
Posts: 117
Ubicación: Tafí Viejo
Ubicacion: Tucumán
Level: 9
HP: 0 / 193
0 / 193
MP: 92 / 92
92 / 92
EXP: 117 / 120
117 / 120
La alimentación de esta potencia es tanto para 12V como para 220V. Aquí les dejo mas fotos para ver si me pueden dar una orientación sobre qué mas debo testear, porque no vi ningún componente mas "quemado" o que me llame la atención visualmente.


Muchas Gracias.


Arriba
  
 
NotaPosteado: Lun Abr 20, 2015 1:41 pm 
Desconectado
Mod global Tecnicosaurios
Mod global Tecnicosaurios
Avatarde Usuario

Registrado: Mar Jun 15, 2010 7:03 pm
Posts: 6820
Ubicacion: Huinca Renancó-Cba-Argentina
Level: 57
HP: 5297 / 14317
5297 / 14317
MP: 6836 / 6836
6836 / 6836
EXP: 6820 / 7055
6820 / 7055
Bien, ahora sabemos que el equipo es de construcción artesanal y se alimenta tanto con 12V como con 220V.
La plaqueta con el integrado dañado solo es para el inversor elevador de tensión que funciona exclusivamente con 12V, de manera que el equipo alimentado con 220V debería funcionar correctamente.
Intenta probarlo con 220V y si funciona entonces vemos de darte la ayuda para resolver la fuente inversora de 12V.


Arriba
  
 
NotaPosteado: Lun Abr 20, 2015 7:24 pm 
Desconectado
Usuario Avanzado
Usuario Avanzado

Registrado: Dom Jun 01, 2014 2:20 am
Posts: 82
Ubicacion: Chaco
Level: 8
HP: 3 / 159
3 / 159
MP: 76 / 76
76 / 76
EXP: 82 / 100
82 / 100
No va a funcionar con 220V estimado radar, por lo que se puede ver en las fotos el transformador va al inversor elevador.
El transformador es de 12V y no de 50V-0-50V. Ojalá me equivoque.


Arriba
  
 
NotaPosteado: Lun Abr 20, 2015 7:30 pm 
Desconectado
Usuario Avanzado
Usuario Avanzado

Registrado: Dom Jun 01, 2014 2:20 am
Posts: 82
Ubicacion: Chaco
Level: 8
HP: 3 / 159
3 / 159
MP: 76 / 76
76 / 76
EXP: 82 / 100
82 / 100
A la plaqueta de audio le sacaron los transistores de protección de sobrecarga y cortocircuitos de la salida de parlantes.


Arriba
  
 
NotaPosteado: Lun Abr 20, 2015 7:33 pm 
Desconectado
Mod global Tecnicosaurios
Mod global Tecnicosaurios
Avatarde Usuario

Registrado: Mar Jun 15, 2010 7:03 pm
Posts: 6820
Ubicacion: Huinca Renancó-Cba-Argentina
Level: 57
HP: 5297 / 14317
5297 / 14317
MP: 6836 / 6836
6836 / 6836
EXP: 6820 / 7055
6820 / 7055
Sin embargo en ésta foto está aclarado que tiene una entrada de 220V y tiene dos transformadores, a la izquierda arriba el de 220V a 50+50 y a la derecha abajo al lado de la plaqueta con el TL494 (ausente en ésta foto) hay un segundo transformador con un puente rectificador y filtros montados por encima, este último tiene que ser el inversor con entrada 12V+12V y salida 50+50.


Arriba
  
 
NotaPosteado: Lun Abr 20, 2015 10:28 pm 
Desconectado
Usuario Avanzado
Usuario Avanzado

Registrado: Mar May 11, 2010 9:34 pm
Posts: 117
Ubicación: Tafí Viejo
Ubicacion: Tucumán
Level: 9
HP: 0 / 193
0 / 193
MP: 92 / 92
92 / 92
EXP: 117 / 120
117 / 120
¡Huy, como había opiniones! Mil gracias por sus opiniones y se ve que saben un montón.
Desde esta mañana que estoy en la calle pero lejos de mi PC que la deje encendida. ¿Qué hice? Pues como vivo lejos de las casas de electrónica esta mañana llevé la plaqueta con el TL494 quemado, así que le mostré al vendedor y me vendió todo menos la resistencia variable de 250K, así que ahí nomás me puse a limpiar la plaqueta y me encuentro que es muy, pero muy vieja a tal punto que tenía las pistas ya cortadas y si no me equivoco es la pista de MASA o NEGATIVO.
Entonces decidí recrear la misma plaqueta y hacer una nueva, no me salió muy bien por el apuro pero de todos modos le reforcé con pistas de estaño (seguro que Uds. me deben querer colgar :oops: ) y después monté todos los componentes nuevos haciendo una réplica exacta de la plaqueta anterior.
En cuanto al TL494 no había mucho para elegir porque es el único con el que trabajan aquí y no es caro, apenas $ 6.
Pido disculpas por no saber esperar vuestras respuestas y por eso les muestro lo que hice y que aún no probé lo que hice.



Arriba
  
 
NotaPosteado: Mar Abr 21, 2015 1:47 am 
Desconectado
Usuario Avanzado
Usuario Avanzado

Registrado: Mar May 11, 2010 9:34 pm
Posts: 117
Ubicación: Tafí Viejo
Ubicacion: Tucumán
Level: 9
HP: 0 / 193
0 / 193
MP: 92 / 92
92 / 92
EXP: 117 / 120
117 / 120
Ahora, me gustaría saber el por qué se quemó.
Me puse a ver y quizás conectaron la entrada de 12V al revés. Es decir que entró positivo a la plaqueta por donde debió entrar masa o negativo. ¿Puede ser? ¿O es indistinto?
Pregunto esto porque siguiendo el recorrido de uno de los cables que sale de la plaqueta, toma dirección al cátodo de los LEDs.
Y lo hace desde la pista del borde de la plaqueta que es donde se conecta uno de los cables que viene de afuera de la línea de 12V.
No me animé a probar la entrada de 220V, por que no tengo un cable con esa ficha invertida. Prefiero probar el de 12V.
¿Puede ser que al invertir estos cables haya producido la destrucción del integrado?



Arriba
  
 
NotaPosteado: Mar Abr 21, 2015 2:39 am 
Desconectado
Mod global Tecnicosaurios
Mod global Tecnicosaurios
Avatarde Usuario

Registrado: Mar Jun 15, 2010 7:03 pm
Posts: 6820
Ubicacion: Huinca Renancó-Cba-Argentina
Level: 57
HP: 5297 / 14317
5297 / 14317
MP: 6836 / 6836
6836 / 6836
EXP: 6820 / 7055
6820 / 7055
La verdad es que cuesta muchísimo seguir esa maraña de cables, pero veo que hay dos transistores TIP41 en los laterales de sendos disipadores que contienen cada uno un par de transistores tipo 2N3055 que a su vez se conectan con el transformador de 220V.
Es una extraña fuente que no termino de entender, pero pareciera que es dual bi-direccional aunque repito es muy difícil de desentrañar por las imágenes.
Antes de conectar los 12V sería imprescindible controlar esos dos TIP41 y los cuatro transistores grandes (presumiblemente 2N3055) pues se ven interconectados entre la plaqueta y el transformador.
Tampoco puedo ver con claridad las conexiones al transformador menor.
Yo creo que sería muy esclarecedor si pudieras relevar el circuito en un papel para tener un panorama más claro.


Arriba
  
 
NotaPosteado: Mar Abr 21, 2015 5:35 am 
Desconectado
Mod global Tecnicosaurios
Mod global Tecnicosaurios
Avatarde Usuario

Registrado: Mie Mar 25, 2009 7:26 am
Posts: 3770
Ubicación: Esquel - Chubut
Ubicacion: Patagonia Argentina
Level: 46
HP: 1196 / 7478
1196 / 7478
MP: 3570 / 3570
3570 / 3570
EXP: 3770 / 3828
3770 / 3828
Buenas, si me permiten, yo voy a discrepar en algunas cosas... Ojo que es sólo mi apreciación personal al ver las fotos, no es que conozca ese equipo ni mucho menos...

Lo que a mí me parece es que ese equipo es solamente para ser alimentado con 12VCC, lo que Todtuga marca en la foto como "entrada 220V" en realidad es una salida de 220V para alimentar, por ejemplo, un deck de cassette para ser usado en publicidad callejera o similar...

El transformador grande de la izquierda (siempre hablando de la misma foto, la que tiene una vista general con los rótulos) es el que trabaja con el inversor para producir los 220V, los dos cables rojos de su secundario se conectan a la ficha (que entonces sería una salida de 220V), y de ahí mismo alimentan al transformador más pequeño de la derecha, el cual sería la alimentación de las etapas de audio.

Esta fuente de alimentación (la de la derecha) no debe entregar 50+50V como está indicado en la placa de salida de audio, porque tiene dos capacitores electrolíticos de 50V de aislación, debe entregar unos 35+35 o 40+40V.

No sé lo que podría pasar si se conecta esa ficha a la red de 220V, al aplicarles tensión a los transistores de salida del inversor, pero tal vez esa haya sido la causa de la rotura, o tal vez haya sido una inversión de polaridad en los cables de 12V como supuso Todtuga, el caso es que de la forma en que está "explotado" el TL494 es muy probable que al menos uno o más de los transistores montados en los disipadores más grandes estén dañados.

Separando los cables de los dos transformadores en la ficha de 220V, se podría conectar a 220V el transformador más chico (por supuesto con todas las precauciones del caso, yo personalmente incluso intercalaría una lámpara serie) y probar si la sección de audio está funcionando.

Saludos.


Arriba
  
 
NotaPosteado: Mar Abr 21, 2015 12:22 pm 
Desconectado
Usuario Avanzado
Usuario Avanzado

Registrado: Mar May 11, 2010 9:34 pm
Posts: 117
Ubicación: Tafí Viejo
Ubicacion: Tucumán
Level: 9
HP: 0 / 193
0 / 193
MP: 92 / 92
92 / 92
EXP: 117 / 120
117 / 120
¡Muchas gracias! ¿La verdad? Es que este equipo es de un amigo, quien suele prestarlo cuando se lo piden y así se lo devolvieron.
Yo es la primera vez que lo veo, y debo confesar que tenía mis dudas con respecto a la ficha hembra para 220V y que con toda mi ignorancia deduje que era para entrada de 220V, pero me parecía extraño porque no era una ficha macho.

flacus escribió:
"... es muy probable que al menos uno o más de los transistores montados en los disipadores más grandes estén dañados..."

¿Te refieres a a estos transistores que te los enumero? ¿Cómo puedo saber cuál o cuáles son los que están fallando? ¿Puedo testearlos en su lugar y sin tener que conectarlos a 12V? Gracias.


Arriba
  
 
NotaPosteado: Mar Abr 21, 2015 1:04 pm 
Desconectado
Mod global Tecnicosaurios
Mod global Tecnicosaurios
Avatarde Usuario

Registrado: Mar Jun 15, 2010 7:03 pm
Posts: 6820
Ubicacion: Huinca Renancó-Cba-Argentina
Level: 57
HP: 5297 / 14317
5297 / 14317
MP: 6836 / 6836
6836 / 6836
EXP: 6820 / 7055
6820 / 7055
Lo que dice flacus tiene mucho sentido, el equipo sería para 12V y además genera 220V para conectar otros equipos, es decir que es un equipo de construcción artesanal y su estructura obedece a la intención de su constructor. :mrgreen:


Arriba
  
 
NotaPosteado: Mar Abr 21, 2015 1:53 pm 
Desconectado
Usuario Avanzado
Usuario Avanzado

Registrado: Mar May 11, 2010 9:34 pm
Posts: 117
Ubicación: Tafí Viejo
Ubicacion: Tucumán
Level: 9
HP: 0 / 193
0 / 193
MP: 92 / 92
92 / 92
EXP: 117 / 120
117 / 120
¡Bueno! Ahí conecté el equipo a 12V del auto y no se quemó nada o por lo menos durante lo que duró esta prueba.
Sólo se encendió un solo LED de los 4 que tiene.
Debo aclarar que no conecté ninguna clase de parlantes porque no los tengo y ni siquiera un micrófono.
¿Uds. creen que con esta prueba ya me estaría diciendo que está arreglado? ¿O debo conectar los parlantes? Gracias.



Arriba
  
 
NotaPosteado: Vie Abr 24, 2015 3:01 am 
Desconectado
Usuario Avanzado
Usuario Avanzado

Registrado: Mar May 11, 2010 9:34 pm
Posts: 117
Ubicación: Tafí Viejo
Ubicacion: Tucumán
Level: 9
HP: 0 / 193
0 / 193
MP: 92 / 92
92 / 92
EXP: 117 / 120
117 / 120
¡Hola amigos! ¡Volví! ;) . La cosa es que conseguí un parlante y un micrófono y los conecté para ver si ocurría algo de sonido, y... ¡Nada! No hace nada este aparato.
NO se escucha nada :oops: .
Tampoco hay cortocircuito ni olor a quemado.
Me puse a testear esa salida de 220V y no me marca nada.


Arriba
  
 
NotaPosteado: Sab Abr 25, 2015 7:04 pm 
Desconectado
Usuario Avanzado
Usuario Avanzado

Registrado: Mar May 11, 2010 9:34 pm
Posts: 117
Ubicación: Tafí Viejo
Ubicacion: Tucumán
Level: 9
HP: 0 / 193
0 / 193
MP: 92 / 92
92 / 92
EXP: 117 / 120
117 / 120
¡Bueno amigos! Les comento que reemplacé todos los componentes que menciono a continuación:
TIP41C (2)
TIP42C (2)
TIP31C (2)
TIP32C (2)
TIP142 (2)
Todos estos 5 TIP's estaban con los disipadores grandes. Luego reemplacé 22uF/50V (1) - BC547 (2).

Conecto a 12V, le doy encendido y... ¡NADA! Ni un sonido, lo dejo encendido por unos 5 minutos y no ocurre nada.
¿En qué estoy fallando? A la salida le conecto 2 parlantes, enchufo el micrófono y subo la tecla de encendido y nada, ningún sonido.
Gracias por la ayuda que me pudieran brindar.


Arriba
  
 
NotaPosteado: Sab Abr 25, 2015 7:38 pm 
Desconectado
Mod global Tecnicosaurios
Mod global Tecnicosaurios
Avatarde Usuario

Registrado: Mar Jun 15, 2010 7:03 pm
Posts: 6820
Ubicacion: Huinca Renancó-Cba-Argentina
Level: 57
HP: 5297 / 14317
5297 / 14317
MP: 6836 / 6836
6836 / 6836
EXP: 6820 / 7055
6820 / 7055
Todavía no has mencionado qué mediciones has hecho sobre el inversor, ¿tienes 12V entre el pin 12 (VCC) del TL494 y el pin 7 (GND)?


Arriba
  
 
NotaPosteado: Sab Abr 25, 2015 9:14 pm 
Desconectado
Usuario Avanzado
Usuario Avanzado

Registrado: Mar May 11, 2010 9:34 pm
Posts: 117
Ubicación: Tafí Viejo
Ubicacion: Tucumán
Level: 9
HP: 0 / 193
0 / 193
MP: 92 / 92
92 / 92
EXP: 117 / 120
117 / 120
¿Cómo testeo esos pines estando todo conectado?
La punta roja del tester la pongo en el pin 12 y la punta Negra donde? ¿cómo testeo el pin 7? :oops:


Arriba
  
 
NotaPosteado: Dom Abr 26, 2015 1:48 am 
Desconectado
Mod global Tecnicosaurios
Mod global Tecnicosaurios
Avatarde Usuario

Registrado: Mar Jun 15, 2010 7:03 pm
Posts: 6820
Ubicacion: Huinca Renancó-Cba-Argentina
Level: 57
HP: 5297 / 14317
5297 / 14317
MP: 6836 / 6836
6836 / 6836
EXP: 6820 / 7055
6820 / 7055
Si claro, la punta negra va en el pin 7 = GND = Masa = negativo de fuente, ver hoja de datos del TL494.
Todas las tensiones se miden con referencia de masa, es el conocimiento mínimo necesario para abordar una reparación.


Arriba
  
 
NotaPosteado: Dom Abr 26, 2015 2:00 am 
Desconectado
Usuario Avanzado
Usuario Avanzado

Registrado: Mar May 11, 2010 9:34 pm
Posts: 117
Ubicación: Tafí Viejo
Ubicacion: Tucumán
Level: 9
HP: 0 / 193
0 / 193
MP: 92 / 92
92 / 92
EXP: 117 / 120
117 / 120
¡Si! Entiendo cuando dices lo del conocimiento mínimo necesario, y debo recurrir a la buena voluntad de todos ustedes para que me guíen, ya que como lo dije antes si me dicen, "has esto con detalles", ¡sé hacerlo! Y por estas molestias o malestar que pueda ocasionar en los que más saben debo pedir disculpas, pero esta es mi realidad ya que aquí en mi pueblo no tengo nadie que se dedique a arreglar estas cosas, y el más cerca esta lejísimos.
Voy a hacer un video de cómo hago el testeo con el multímetro que tengo así lo comparto con ustedes.
Voy a testear este circuito, específicamente el TL494, colocando la punta roja del tester en el pin 12 mientras que la punta negra del tester la coloco en el cable de masa o negativo que entra al equipo.
Y luego voy a poner la punta negra en el pin 7, pero ya no sé donde poner la punta roja... :?:


Arriba
  
 
NotaPosteado: Dom Abr 26, 2015 2:12 am 
Desconectado
Usuario Avanzado
Usuario Avanzado

Registrado: Mar May 11, 2010 9:34 pm
Posts: 117
Ubicación: Tafí Viejo
Ubicacion: Tucumán
Level: 9
HP: 0 / 193
0 / 193
MP: 92 / 92
92 / 92
EXP: 117 / 120
117 / 120
Ahí conecté todo el circuito a 12V y me puse a testear el pin 12 del TL494, apoyando en dicho pin la punta roja del multímetro y la punta negra en el pin 7 del mismo TL494 y me dio -1.016V, luego cambié el selector del multímetro a AC y me daba 0,072V, pero en ningún caso me dio 12V.


Arriba
  
 
NotaPosteado: Dom Abr 26, 2015 2:28 am 
Desconectado
Mod global Tecnicosaurios
Mod global Tecnicosaurios
Avatarde Usuario

Registrado: Mar Jun 15, 2010 7:03 pm
Posts: 6820
Ubicacion: Huinca Renancó-Cba-Argentina
Level: 57
HP: 5297 / 14317
5297 / 14317
MP: 6836 / 6836
6836 / 6836
EXP: 6820 / 7055
6820 / 7055
Como estamos tratando con tensiones de CC (corriente continua) el tester debe estar en la escala DC con un fondo de escala de 50V (salvo sea de ajuste automático).
Regresando al tema de la toma de tensiones ahora tienes que tomar nuevamente la tensión en el pin 12 del TL494 pero ésta vez usando como referencia la masa común o sea apoyando la punta negra del tester sobre la chapa del gabinete.
Las posibilidades ahora son dos:
1- Si no hay 12V es que está cortada dicha línea antes de llegar al TL494.
2- Si ahora hay 12V la que está cortada es la línea de masa entre la masa general y la masa de la plaqueta que tiene el TL494.


Arriba
  
 
NotaPosteado: Dom Abr 26, 2015 2:36 am 
Desconectado
Usuario Avanzado
Usuario Avanzado

Registrado: Mar May 11, 2010 9:34 pm
Posts: 117
Ubicación: Tafí Viejo
Ubicacion: Tucumán
Level: 9
HP: 0 / 193
0 / 193
MP: 92 / 92
92 / 92
EXP: 117 / 120
117 / 120
Este es el multímetro que tengo:

Al colocar la punta roja del tester (que está en Auto) en el Pin 12 y la punta negra en la chapa del gabinete, el tester me marca una cifra que varía hasta quedarse en 365.9


Arriba
  
 
NotaPosteado: Dom Abr 26, 2015 2:56 am 
Desconectado
Mod global Tecnicosaurios
Mod global Tecnicosaurios
Avatarde Usuario

Registrado: Mar Jun 15, 2010 7:03 pm
Posts: 6820
Ubicacion: Huinca Renancó-Cba-Argentina
Level: 57
HP: 5297 / 14317
5297 / 14317
MP: 6836 / 6836
6836 / 6836
EXP: 6820 / 7055
6820 / 7055
Es evidente que la situación está muy mal, o el tester no funciona, o está mal conectado el cableado o la manera de tomar las lecturas no es la correcta porque el error en el resultado es muy grosero.
Donde se espera conseguir una lectura de 12V de cc aparecen 365.9.
No puede ser bajo ningún punto de vista.
Intenta comprobar si el instrumento funciona contrastándolo con otro de funcionamiento confiable o tomando lecturas de tensión en fuentes seguras, por ejemplo la batería de una automóvil que deberá dar una tensión aproximada de 13,5V de CC.


Arriba
  
 
NotaPosteado: Dom Abr 26, 2015 3:04 am 
Desconectado
Usuario Avanzado
Usuario Avanzado

Registrado: Mar May 11, 2010 9:34 pm
Posts: 117
Ubicación: Tafí Viejo
Ubicacion: Tucumán
Level: 9
HP: 0 / 193
0 / 193
MP: 92 / 92
92 / 92
EXP: 117 / 120
117 / 120
Gracias Radar por motivarme y con esto me animé a seguir la ruta del cableado a tal punto que di vuelta la plaqueta que yo había fabricado y me puse a testear las pistas y los 12V entran al circuito.

Pero por alguna razón no los detecto por arriba.


Arriba
  
 
NotaPosteado: Dom Abr 26, 2015 3:06 am 
Desconectado
Usuario Avanzado
Usuario Avanzado

Registrado: Mar May 11, 2010 9:34 pm
Posts: 117
Ubicación: Tafí Viejo
Ubicacion: Tucumán
Level: 9
HP: 0 / 193
0 / 193
MP: 92 / 92
92 / 92
EXP: 117 / 120
117 / 120
En la imagen de arriba estoy testeando el Pin 12 del TL494 pero desde las pistas.


Arriba
  
 
NotaPosteado: Dom Abr 26, 2015 5:44 pm 
Desconectado
Mod global Tecnicosaurios
Mod global Tecnicosaurios
Avatarde Usuario

Registrado: Mar Jun 15, 2010 7:03 pm
Posts: 6820
Ubicacion: Huinca Renancó-Cba-Argentina
Level: 57
HP: 5297 / 14317
5297 / 14317
MP: 6836 / 6836
6836 / 6836
EXP: 6820 / 7055
6820 / 7055
Bueno, ahora tiene sentido, sabemos que hay 12V en el TL494 y es de esperar que éste esté oscilando para excitar los transistores de potencia del inversor.
Ahora tienes que tomar tensión en los colectores de los transistores de potencia (los que están en cada disipador vertical).
Pones la punta negra en masa y con la roja en la carcasa de cada transistor (colector).
Tienes que hacer lo mismo en el otro par ubicado en el segundo disipador.



Arriba
  
 
NotaPosteado: Dom Abr 26, 2015 6:19 pm 
Desconectado
Usuario Avanzado
Usuario Avanzado

Registrado: Mar May 11, 2010 9:34 pm
Posts: 117
Ubicación: Tafí Viejo
Ubicacion: Tucumán
Level: 9
HP: 0 / 193
0 / 193
MP: 92 / 92
92 / 92
EXP: 117 / 120
117 / 120
¡Bien! Ahí tomé la tensión en la carcaza de los 4 colectores (2 en cada disipador) y los 4 me marcan 12,04V - 12,05V - 12,04V - 12,05V respectivamente.
La masa la saco del mismo circuito igual que el testeo anterior.


Arriba
  
 
 [ 145 posts ]  Ir a página 1, 2, 3, 4, 5  Siguiente


Todos los horarios son UTC


¿Quién está conectado...?

Usuarios navegando este Foro: Alexa [Bot] y 0 invitados


Puedes abrir nuevos topics en este Foro
Puedes responder a topics en este Foro
No puedes editar tus posts en este Foro
No puedes borrar tus posts en este Foro
No puedes enviar adjuntos en este Foro

Saltar a:  

Web Button Image by Free-Web-Buttons.com v2.0 Powered by phpBB® Forum Software © phpBB Group
Traducción al español ( es_AR ) por LarveandoTeam