Fecha actual Mie Ago 21, 2013 8:53 am

Todos los horarios son UTC - 3 horas



Reglas del Foro


Todos los comentarios y opiniones expresadas por los usuarios en los foros son de exclusiva responsabilidad de sus autores. Tecnicosaurios.com no acepta ningún tipo de responsabilidad por los comentarios de los usuarios en los foros que son de índole pública, ni por las consecuencias de utilizar la información recogida en los mismos. Está absolutamente prohibido por Reglamento General de Tecnicosaurios.com, la publicación de contenidos protegidos por las leyes de copyright sin mediar la autorización de los dueños de dicha propiedad intelectual.
Copyright 2008-2009 Todos los derechos reservados-
Tecnicosaurios.com es una marca registrada de Tres Provincias SH



Nuevo topic Responder al topic  [ 10 posts ] 
Autor Mensaje
NotaPosteado: Jue Jun 14, 2012 3:59 pm 
Desconectado
Usuario Habitual
Usuario Habitual

Registrado: Vie May 25, 2012 5:44 pm
Posts: 19
Ubicacion: mexico
Level: 3
HP: 0 / 44
0 / 44
MP: 21 / 21
21 / 21
EXP: 19 / 27
19 / 27
Que tal colegas,
Les comento que no puedo grabas memorias eeprom de televisores.
Instale el Pony Prog 2000, pero solo puedo leerlas con PIC16xxx micro por que si selecciono la memoria que quiero grabar me aparece ¡Bus busy or hardware error (-11)!
Y cuando le doy grabar pareciera que lo realiza enciende el LED fijo pero al finalizar ¡Write failed!

Manejo Windows XP, y mi programador es el de comunidad de electrónicos para memorias 24cxx ¿Alguna idea de que estoy haciendo mal?


Arriba
 Perfil Enviar mensaje privado  
 
NotaPosteado: Jue Jun 14, 2012 10:34 pm 
Desconectado
Usuario Super
Usuario Super
Avatarde Usuario

Registrado: Vie Oct 15, 2010 12:27 pm
Posts: 1341
Ubicación: Acapulco
Ubicacion: México
Level: 31
HP: 304 / 2536
304 / 2536
MP: 1211 / 1211
1211 / 1211
EXP: 1341 / 1384
1341 / 1384
Paisano Lunamex.
Me parece que es problema de configuración.
Lee este manual que nos manda el buen Patagonico: Cómo se graba una Eeprom con el PonyProg
Espero te sirva. A mi de verdad me dio luz.
Suerte.


Arriba
 Perfil Enviar mensaje privado  
 
NotaPosteado: Vie Jun 15, 2012 3:24 pm 
Desconectado
Usuario Habitual
Usuario Habitual

Registrado: Vie May 25, 2012 5:44 pm
Posts: 19
Ubicacion: mexico
Level: 3
HP: 0 / 44
0 / 44
MP: 21 / 21
21 / 21
EXP: 19 / 27
19 / 27
Gracias ciberama.
Ya cheque la información, y lo tengo configurado correctamente de hecho ahora tengo 2 programadores uno que compre y el otro que hice como el de comunidad de electrónicos y sucede lo mismo con los dos, también he instalado y des-instalado el Pony Prog por otras versiones pero no las graba, tal vez deba chequear lo que comentan algunos colegas acerca de algún driver faltante, ¡en fin sigo en esto!

Saludos, paisano.
lunamex


Arriba
 Perfil Enviar mensaje privado  
 
NotaPosteado: Vie Jun 15, 2012 3:54 pm 
Desconectado
Usuario Super
Usuario Super
Avatarde Usuario

Registrado: Vie Oct 15, 2010 12:27 pm
Posts: 1341
Ubicación: Acapulco
Ubicacion: México
Level: 31
HP: 304 / 2536
304 / 2536
MP: 1211 / 1211
1211 / 1211
EXP: 1341 / 1384
1341 / 1384
Estimado Lunamex.
Buscando en la Red un colega tuvo esa falla y al parecer fue su antivirus.
Esta en ingles.

La respuesta esta al final.
Chequeala.

..."hey ... problema se ha resuelto. Por alguna razón desconocida, mi antivirus fue la eliminación de archivos ar.exe de WinAVR. Ahora restaurado y añadido una excepción, que trabajó como un encanto. Gracias a todos los que trataron de resolver mi problema."



Arriba
 Perfil Enviar mensaje privado  
 
NotaPosteado: Vie Jun 15, 2012 6:00 pm 
Desconectado
Admin Tecnicosaurios
Admin Tecnicosaurios
Avatarde Usuario

Registrado: Sab Oct 04, 2008 3:56 pm
Posts: 10940
Ubicación: "Mirando" TV
Ubicacion: Santa Fe, Argentina
Level: 66
HP: 13988 / 22932
13988 / 22932
MP: 7137 / 10949
7137 / 10949
EXP: 10940 / 10996
10940 / 10996
¿Tu PC es una máquina de escritorio o una portátil?
Si puedes realizar una imagen de captura de la configuración del software, deberías tener algo similar a esto:



Fijate que ademas de la configuración de puertos, debe estar en I2C Bus 8Bit eeprom y 24XX Auto.

Si puedes medir la tensión en la memoria en el momento de realizar la grabación (medir entre el pin 8 y el pin 4).


Saludos.

_________________
Imagen


Arriba
 Perfil Enviar mensaje privado  
 
NotaPosteado: Mie Jun 20, 2012 9:07 pm 
Desconectado
Usuario Habitual
Usuario Habitual

Registrado: Vie May 25, 2012 5:44 pm
Posts: 19
Ubicacion: mexico
Level: 3
HP: 0 / 44
0 / 44
MP: 21 / 21
21 / 21
EXP: 19 / 27
19 / 27
Estimado cibirama te cometo que instale nuevamente el Pony prog 2000 versión 2.05a beta en español y desactive mi antivirus al momento de la descarga, pero sigue ocurriendo lo mismo.
Dardo70, la configuración esta exactamente como la imagen que me mandaste pero cuando le doy probar me aparece ¡Probar Falló!, también coloque I2C Bus 8Bit eeprom y 24XX Auto pero al intentar leer o grabar me aparece ¡Bus ocupado o Hardware error (-11)! y al chequear la tensión en la memoria como me sugeriste entre el pin 8 y 4 me marca entre 1,5V y 2V esto solo es momentáneamente solo mientras enciende y se apaga, el LED y respondiendo a tu pregunta es una PC de escritorio.

En espera de sus comentarios, gracias.
lunamex


Arriba
 Perfil Enviar mensaje privado  
 
NotaPosteado: Jue Jun 21, 2012 5:10 pm 
Desconectado
Admin Tecnicosaurios
Admin Tecnicosaurios
Avatarde Usuario

Registrado: Sab Oct 04, 2008 3:56 pm
Posts: 10940
Ubicación: "Mirando" TV
Ubicacion: Santa Fe, Argentina
Level: 66
HP: 13988 / 22932
13988 / 22932
MP: 7137 / 10949
7137 / 10949
EXP: 10940 / 10996
10940 / 10996
Teniendo en cuenta que lo hace con los dos programadores, el comercial y el armado, deberías probar con otra PC. Tal vez el puerto serie de esa PC no soporte el consumo y baje el voltaje al momento de grabar, causando errores.

Saludos.

_________________
Imagen


Arriba
 Perfil Enviar mensaje privado  
 
NotaPosteado: Jue Jun 21, 2012 5:24 pm 
Desconectado
Mod global Tecnicosaurios
Mod global Tecnicosaurios
Avatarde Usuario

Registrado: Mie Mar 25, 2009 4:26 am
Posts: 3337
Ubicación: Esquel - Chubut
Ubicacion: Patagonia Argentina
Level: 44
HP: 1314 / 6573
1314 / 6573
MP: 3138 / 3138
3138 / 3138
EXP: 3337 / 3391
3337 / 3391
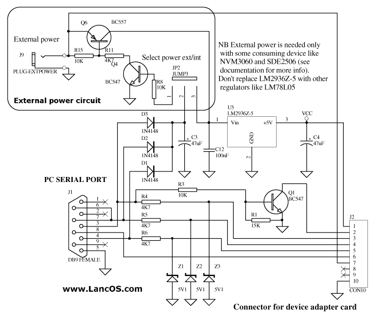
Hola, fijate que el puerto serie no tiene un pin de alimentación dedicado, para hacer funcionar el programador se consigue alimentación usando los estados altos de algunos pines de datos, y capaz que tu máquina no lo soporta.

Hace poco alguien tuvo un problema similar con una notebook, fijate acá.

Si ese es tu problema, vas a tener que modificar el programador para usarlo con alimentación externa, o tomar 5V de un puerto USB.

Saludos.

_________________


Posteando correctamente nos ayudamos todos.


Arriba
 Perfil Enviar mensaje privado  
 
NotaPosteado: Jue Feb 07, 2013 11:42 pm 
Desconectado
Nuevo Usuario
Nuevo Usuario

Registrado: Vie Ago 10, 2012 2:05 am
Posts: 6
Ubicacion: ezeiza
Level: 1
HP: 0 / 18
0 / 18
MP: 8 / 8
8 / 8
EXP: 6 / 10
6 / 10
Hola, solo quiero comentar que a mi me han vendido decenas de memorias que no puedo grabar, de cada 10 saco 2, pienso que serán fe mala calidad. Siempre he usado el PonyProg pero por puerto serial o paralelo, por que la interface USB carece de del voltaje necesario para el trabajo en este tipo de memoria.


*bienvenido Por favor no olvide leer este topic


Arriba
 Perfil Enviar mensaje privado  
 
NotaPosteado: Dom Jun 30, 2013 11:19 pm 
Desconectado
Usuario Habitual
Usuario Habitual

Registrado: Dom Ene 27, 2013 6:41 pm
Posts: 26
Ubicacion: mar del plata
Level: 3
HP: 0 / 44
0 / 44
MP: 21 / 21
21 / 21
EXP: 26 / 27
26 / 27
Algo que es común que falle es la alimentación del programador, cuando se pone a grabar o leer.
Hay que revisar que no tenga variaciones y que este cerca a los 5V.
En la pagina del ponyprog hay un programador serial con fuente externa:



Arriba
 Perfil Enviar mensaje privado  
 
Mostrar posts previos:  Ordenar por  
Nuevo topic Responder al topic  [ 10 posts ] 


Todos los horarios son UTC - 3 horas


¿Quién está conectado...?

Usuarios navegando este Foro: No hay usuarios registrados visitando el Foro y 1 invitado


No puedes abrir nuevos topics en este Foro
No puedes responder a topics en este Foro
No puedes editar tus posts en este Foro
No puedes borrar tus posts en este Foro
No puedes enviar adjuntos en este Foro

Buscar:
Saltar a:  

Web Button Image by Free-Web-Buttons.com v2.0 Powered by phpBB® Forum Software © phpBB Group
Traducción al español ( es_AR ) por LarveandoTeam